Skip to content
Jody Fox

Jody Fox

"The Devil is in the Detail"

  • All
  • about
  • me

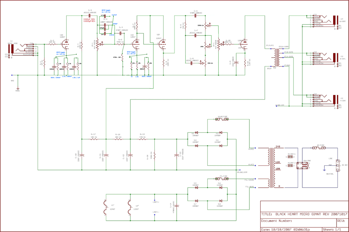
Black Heart Killer Ant [Notes]

blackheart-bh1h-manuel-utilisateur-en-37420Download

https://www.mylespaul.com/threads/blackheart-killer-ant-analysis-discussion-and-mods.96064/

https://www.tdpri.com/threads/blackheart-killer-ant-club.197562/page-2

© 2026 Jody Fox • Powered by GeneratePress